摘要:最新个人所得税调整已经实施,包括税率、税前扣除等方面的调整。此次调整旨在更好地促进社会公平和经济发展。具体调整内容涵盖提高起征点、扩大专项附加扣除范围等,旨在减轻纳税人负担,提高民生福祉。详细解析了调整的背景、目的和内容,以及可能带来的影响。
背景介绍
个人所得税是对个人所得收入征收的一种税,随着居民收入水平的提升和税收环境的不断变化,适时调整个人所得税政策具有重要意义,最新的个人所得税调整旨在更好地适应当前社会经济形势,促进税收公平,鼓励勤劳所得,并适当减轻部分群体的税负。
要点解析
要点一:税率结构的优化
最新个人所得税调整中,最为引人注目的是税率结构的优化,此次调整在保持累进税率结构的基础上,对税率级次和税率水平进行了优化,适当降低了部分税率的级次,减轻中低收入群体的税负;对高收入群体,则通过提高相应税率的级次,适当增加其税负,以实现税收的公平性,这一调整有助于缩小社会收入差距,推动共同富裕。
要点二:扣除项目及标准的调整
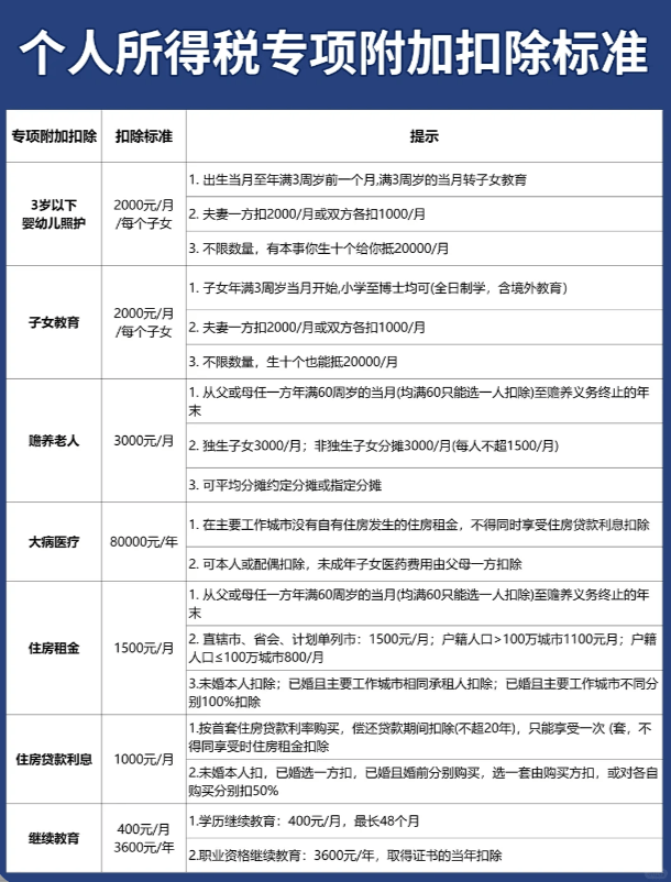
个人所得税的扣除项目与标准直接关系到纳税人的实际税负,最新调整中,针对扣除项目进行了细化与完善,基本扣除标准得以调整,以适应居民生活成本的变化,增加了专项附加扣除项目,如子女教育、住房贷款利息、继续教育等,以满足纳税人的实际支出需求,这些调整旨在减轻家庭负担较重的纳税人的税负,提高税收制度的灵活性和公平性。
要点三:反避税措施的加强
随着经济全球化的发展,个人所得税反避税工作日益重要,最新个人所得税调整中加强了反避税措施的力度,完善了跨境税收监管制度,防止个人通过跨境转移资产等方式逃避税收,对高收入人群纳税的监管力度也得以加强,严厉打击偷税漏税行为,这些措施有助于防止税收流失,维护税收公平,增强国家的财政实力,在加强反避税措施的同时,也注重保护纳税人的合法权益。
最新个人所得税调整涉及税率结构优化、扣除项目及标准调整和反避税措施的加强等多方面,这些调整旨在更好地适应当前社会经济形势,促进税收公平,减轻纳税人负担,作为纳税人,我们应了解并遵守国家的税收法规,积极履行纳税义务,随着个人所得税政策的不断调整和完善,相信未来的税收政策将更加公平、合理,更好地服务于社会经济发展大局。
我们也应该意识到,个人所得税的调整不仅关乎国家的财政收入,更是国家调控经济、实现社会公平的重要手段,作为纳税人,我们应该积极响应国家政策,合理规划个人财务,既履行好自己的纳税义务,也充分利用好政策红利,实现自身和家庭的可持续发展,广大纳税人应积极参与社会监督,共同推动税收制度的完善,为全面建设社会主义现代化国家贡献力量。







还没有评论,来说两句吧...